图知网
搜索
首页
热门推荐
图片分类
光耦工作原理功能电气参数应用电路
下载原图
相关图片
光耦应用电路设计方法
lh1529光耦合通信开关电路
led电路
图1 光耦合驱动器的驱动电路 1)光耦合器 光耦合器通常简称为光耦
光电耦合器接口电路
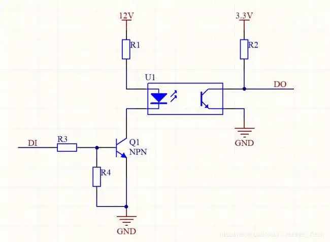
如图2为开关信号经过光耦隔离输入至单片机,图中24v与3.
为你推荐
6月25日最漂亮早上好动态表情图片大全早晨好动图美图大全
家世美貌事业财富都没有任何缺陷_李嘉欣_生活_人生
动物知识普及——尖牙鱼
uniq出道三周年爆合照感恩粉丝一路同行
最常用捂脸表情被抢注原型周星驰网友没这个表情不会聊天了
一代女神王祖贤,遭齐秦"背叛",56岁未婚未育,她很可怜?
镇江万科蓝山
儿童手工剪纸五瓣花13原创图文教程