图知网
搜索
首页
热门推荐
图片分类
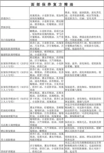
单方精油一览表
下载原图
相关图片
单方精油功效表
单方精油功效表
> 精油功效
四十种单方精油的功效.docx
多特瑞茶树精油15ml单方植物油洁肤祛痘抑菌dotterra美国官网正品
单方精油:薰衣草精油 产品功效:薰衣草 - 抖音
为你推荐
华为p50系列手机正式亮相 :是华为首款出厂预装鸿蒙系统的手机
当下流行木马烫
iphone xs|xs max官方壁纸高清版分享
王者荣耀专业团队
【雪糕刺客】【新天春谷优选】艾冰客网红紫雪糕冷饮香草提拉米苏脆皮
一步一个脚印踏入艺术巅峰的范迪安.
白大角羊图片_白大角羊高清图片_全景视觉
威风锣鼓曲谱