图知网
搜索
首页
热门推荐
图片分类
株洲市石峰区第一税务所姚竹青,其父母成为失信黑名单被执行人在前,她
下载原图
相关图片
对衡阳市中级人民法院裁定书的质疑
湖南石峰等19人涉黑案二审宣判4人维持死刑判决
衡阳石峰涉黑系列案调查涉命案5起制贩毒品近6吨
翻开一审,二审的判决书,两个家庭的"爱恨情仇"在我眼前上演.
衡阳黑老大尹健沉浮录——和情妇打造"天上人间",原是黄粱一梦_腾讯
莫石峰 石峰社保局
为你推荐
「观背青鳉」极上美鱼写真
情人节摩丝摩丝创意卡通图片桌面壁纸高清大图预览1920x1080_卡通动漫
儿童画 情景画 填色 线稿 简笔画 (可以百度"coloring book "查找这一
继园主胤祉(三贝勒)画像
少数民族服装女广西壮族花山节盛装长裙新款壮族舞蹈表演服
冈萨雷斯9回合ko亚法 重夺wba超蝇量级拳王_萨雷兹
全加器逻辑电路图
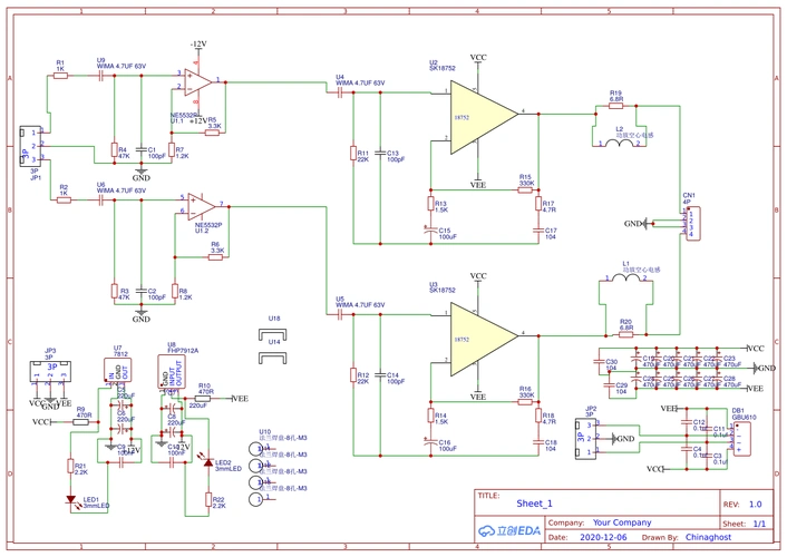
在编辑器中打开sheet_1原理图设计图兼容lm1875,sk387518752功放,电路