图知网
搜索
首页
热门推荐
图片分类
奥马功放电路分析与维修
下载原图
相关图片
适合发烧友制作的靖声100w全对称功放电路
[分立后级] 求个 -70v甲乙类功放电路图
卡拉ok功放机电路图
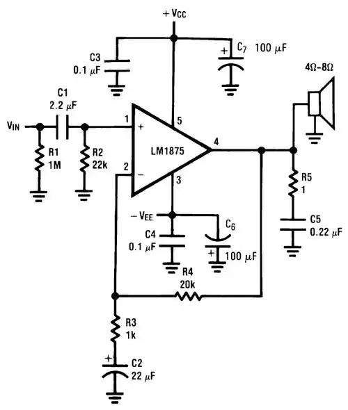
器 (1)试采用lm1875制作一个 20 w 高保真音频功率放大器,参考电路图
一种叠加超音频信号消除交越失真的功放电路
简单的功放电路图
为你推荐
汶川地震后一小时成都
冬天烫个羊毛卷暖到心窝
男神杨洋带什么表呢,真是娱乐圈的颜值担当啊,这谁顶得住啊!
传说之下sans#像素画#undertale同人 27 2 - 抖音
情侣头像可爱动漫超甜
布娃娃女生可爱床上睡觉抱枕菲儿毛绒玩具公m仔儿童玩偶超萌洋娃
铅笔画背影头像女生_微信头像图片大全
曾黎小雨吻戏(大美人曾黎客串演沈月妈妈惹网友不开心)(22)