图知网
搜索
首页
热门推荐
图片分类
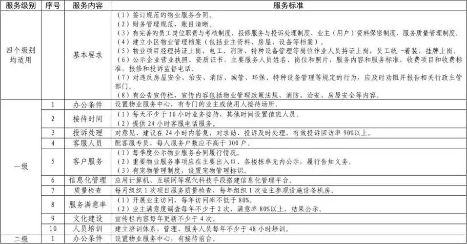
物业管理服务标准物业服务相关内容海报
下载原图
相关图片
物业服务等级标准15级对比表doc6页
一级物业服务标准
万科物业顾问书模版(8)环境管理册
万科物业以高标准暖心服务缔造70年恒久不变的万科式美好家
前期物业服务标准(武汉市)
武汉市住宅物业服务等级指导标准试行
为你推荐
优质女头手机挡脸
市政环卫大型东风福瑞卡8方扫路车道路洗扫扫地车工厂清扫车
【图】- 东方红400 - 平顶山新华拖拉机/收割机 - 平顶山百姓网
华为nova5点评
下雨跪在雨中哭泣卡通人物图
我的小确幸承让cp周程程温让
你说天长我就递酒趣味文字装饰画创意桌面摆件台画卧室客厅挂画潮
厂家设计定制玫瑰金平开大门 酒店大堂不锈钢大门 售楼部景观大门