图知网
搜索
首页
热门推荐
图片分类
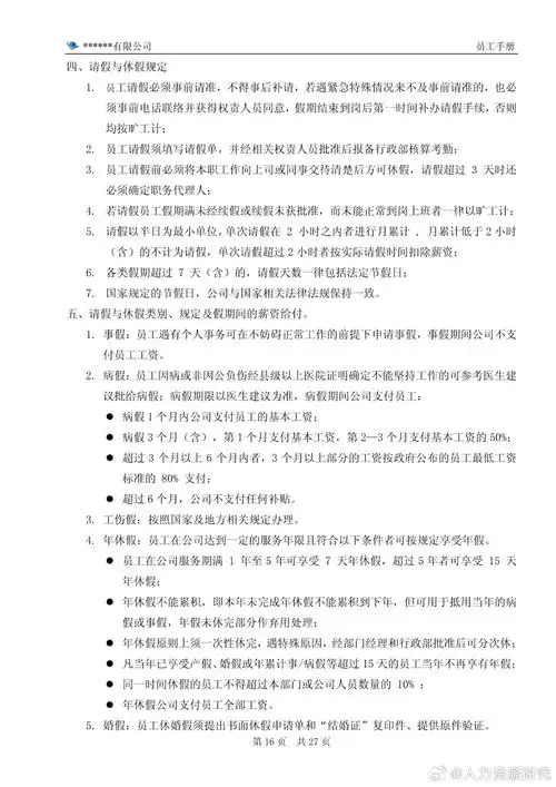
华为内部资料"公司员工手册"!看完直呼太实用了|手册|华为_新浪新闻
下载原图
相关图片
华为员工手册pdf
大厂非常值得借鉴的华为员工手册收藏
员工手册29页完整版
华为内部资料"公司员工手册"!看完直呼太实用了|手册|华为_新浪新闻
华为内部资料"公司员工手册"!看完直呼太实用了|手册|华为_新浪新闻
员工手册通用版
为你推荐
裴擒虎 - 知乎
孙耀琦红唇媚眼
华晨宇现任老婆叫什么(华晨宇王悦伊恋情曝光) - 有料号
"线条旋转"
12j304,《楼地面建筑构造》(节选)高清在线浏览
孙悟空/贝吉塔
britney
苗妙妙快把我哥带走