图知网
搜索
首页
热门推荐
图片分类
二年级表内除法应用题
下载原图
相关图片
二年级表内除法应用题
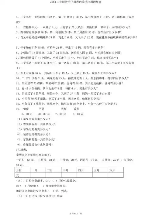
二年级数学下册表内除法应用题集合
二年级数学下册表内除法应用题集合
二年级数学除加除减应用题.docx 2页
二年级除法应用题.doc 8页
二年级除法应用题练习
为你推荐
假发男短发清爽短毛寸全真发无痕隐形假发片可粘可卡轻薄头顶补发
五,实验结果
难怪男人喜欢胖一点的,程潇吴宣仪孟美岐旗袍装同框,全明白了
"友善传递 非遗传承"手绘团扇培训助力基层精神文明建设
指甲上有横纹是怎么回事
万代ultra-act&shf: 钢铁赛文奥特曼7.2 ver. 诸星团 杂拍
为何要多吃素?
yonex尤尼克斯羽毛球线yy羽毛球拍网线单条装高弹耐打bg65白色