图知网
搜索
首页
热门推荐
图片分类
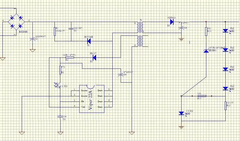
卡德斯led吸顶灯电路工作原理
下载原图
相关图片
bp2861xj 非隔离降压型 led 恒流驱动芯片 无vcc电容
一种使led灯正常发光的独立驱动电源的制作方法
帮忙看看电路图 音乐节奏来控制led灯闪烁的电路
bp2863xj非隔离降压型led恒流驱动芯片的中文数据手册-电子电路图
led吸顶灯及其电源(三)
led灯驱动电路
为你推荐
好看的头像女生冷酷霸气超拽女生真人高清微信头像图片大全
爱穿裙子的女人,一定要买双这样的凉鞋,有气质且显腿长
读"中国地形图",回答下列问题.
关键词:防伪图案 防伪花纹 防伪 底纹 线条 对称图案 网纹 设计 底纹
粉色壁纸,洋溢着无尽的美好与温馨!
滨州惠民:一根铝丝编出幸福人生
乡下人的一日三餐
孕期每周宝宝生长情况表