图知网
搜索
首页
热门推荐
图片分类
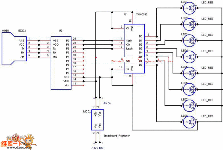
74hc595扩展控制led点阵的详细资料合集免费下载-电子
下载原图
相关图片
595级联问题
74hc595驱动控制led 原理图和单片机代码-单片机|mcu
74hc595驱动c程序串口转并口
74hc595电路图
电子元器件采购网平台_华强集团旗下电子元器件采购网
请问用3个74hc95驱动12个共阴数码管是否可行?
为你推荐
图说卢森堡的领土变迁两百多年被瓜分三次损失76的国土面积
军港之夜〔梦之旅合唱组合〕 (男女三声部重唱) lzh5566个人制谱园地
刘继卣连环画《鸡毛信》封面刘继卣连环画《鸡毛信》节选刘继卣连环画
卡通白发老者
年卯时出生的生肖属鸡人命好吗的词条(1969年出生的属鸡的是什么命)
长兴高铁站
大家检查一下油管和发动机喷油管的连接松动
小香风外套2021秋季新款宽松黑色时尚气质花呢毛呢外套