图知网
搜索
首页
热门推荐
图片分类
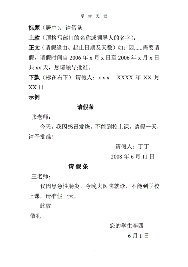
标准版请假条
下载原图
相关图片
请假条格式大揭秘:让你你的请假轻松获批
请假条模板 内容:请假条模板 格式:word 已设置格式 可直接打印
员工请假条标准模版
正规的请假条格式
请假条格式范文doc1页
公司员工请假条格式.docx
为你推荐
董振山(徐洪浩饰演)
q版人物|插画|创作习作|蔬女动漫 - 原创作品 - 站酷 (zcool)
& - 堆糖,美图壁纸兴趣社区
杭州湾融创水世界6月22日开园了!预售特惠 - 抖音
模仿哭跟笑,小朋友很可以哦
七鳃鳗亦是一种美食,欧洲的上流社会从中世纪开始就视其为珍馐.
leezi莉兹轻吻柔雾定妆口红不掉色不沾杯保湿滋润防水持久雾面
v字支撑