图知网
搜索
首页
热门推荐
图片分类
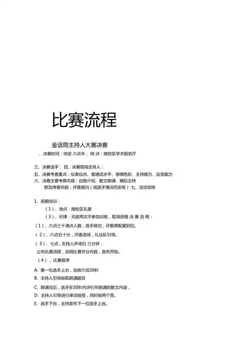
辩论赛比赛流程及规则_word文档在线阅读与下载_免费文档
下载原图
相关图片
主持人大赛总决赛比赛流程执行方案
比赛流程图_word文档在线阅读与下载_免费文档
体育教学部校级体育比赛活动筹办流程图-欢迎访问西安财经大学行知学
第三届校园之声杯主持人大赛决赛流程_word文档在线阅读与下载_免费文
羽毛球比赛流程图
能动学院2017年研究生羽毛球班级对抗赛比赛流程.doc
为你推荐
刘德华老婆朱丽倩资料图片及家世:刘德华朱丽倩怎么认识的
lv最值得入手的32只老花包包附价格尺寸
许晴仅用一句话,说出与华晨宇的真实关系,难怪张碧晨没能母凭女贵嫁给
黑白素描伤感女生头像9294 谁能拒绝这种黑白素描伤感女生头像呢
一年级美术作品
csgo角色
c 中如何用画笔画多边形_钢笔画中瓦片是我们常见的物件,如何表现画
使命召唤#高清壁纸 #高清游戏壁纸 - 抖音