图知网
搜索
首页
热门推荐
图片分类
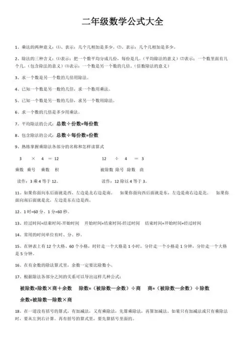
dyn9w98wtk5a·1年前二年级下册数学必背概念及公式大全.
下载原图
相关图片
二年级 #二年级数学必背 #数学思维 #小学数学 #数学公式
二年级数学公式大全
二年级数学下册公式大全
小学二年级数学公式大全
二年级数学公式大全
最新的小学二年级数学公式大全.docx
为你推荐
极简头像
清纯美女唯美文艺写真图片桌面壁纸
置顶分享一些全智贤头像#全智贤#最近在重温来自星星的你!
神奇宝贝中不同属性的皮卡丘你想要哪一只幽灵系的太调皮
自治区人大常委会秘书长,《广西人大》编委会主任高枫出席
宜兰县文化局招兵买马 薪33-37k
六角网眼布 硬网纱面料网格布料洗衣袋纱窗网布 涤纶针织小孔c003
坐着公交车就能学党史南宁党史学习教育公交主题专线发车