图知网
搜索
首页
热门推荐
图片分类
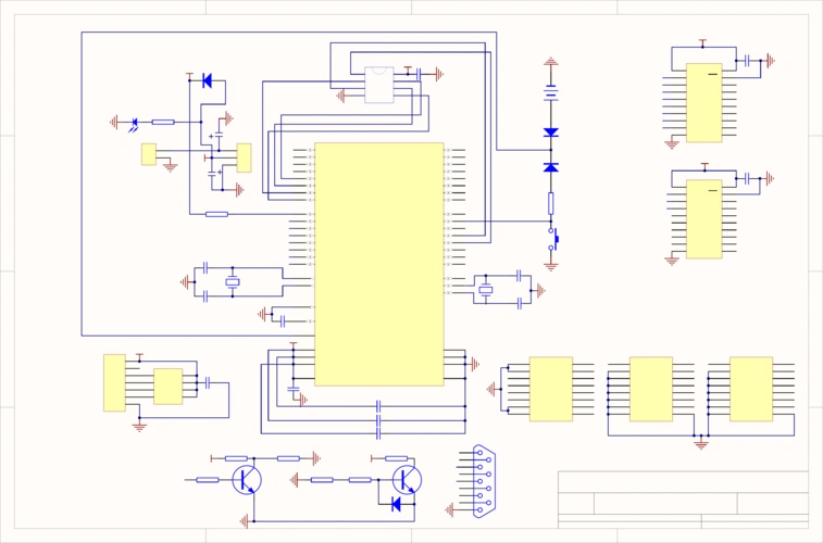
led驱动电路原理图
下载原图
相关图片
无忧文档 所有分类 工程科技 电子/电路 led显示屏控制卡原理图
文档下载 所有分类 工程科技 电子/电路 > led显示屏控制卡原理图103
led 调光电路图
3 diode 免费文档 所有分类 工程科技 电子/电路 led控制卡原理图 10k
led显示屏系统电路设计详解 —电路图天天读(224)
图3 超长led 显示屏控制卡电路图.
为你推荐
广布野豌豆开花了,壮观!
皮卡丘头像 - 狗头大队 - 抖音
不死者之王飞鼠的强度可能被严重低估了
蜜橘们快捉鞠婧祎版的闺蜜头像
引起尖锐湿疣的是人乳头瘤病毒(hpv),该病毒是一种球形dna病毒,主要
撒野
羞答答内衣的动漫妹子图片壁纸
绳子红白缠绕绳子png素材透明免抠图片-其他元素