图知网
搜索
首页
热门推荐
图片分类
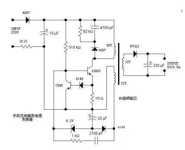
小飞哥充电器电路图.jpg
下载原图
相关图片
12v电瓶充电器电路图
12v电池充电器电路图
简易镍氢充电器电路图
12v电瓶充电器电路图
12v电瓶充电器电路图
12v可控硅蓄电池充电器电路图
为你推荐
青少年发展护航工程"为契机,以着力提升青少年法治宣传教育实效为目标
摆台
农村自建房的楼梯设计,你会怎么搭.
宋徽宗瘦金体千字文全文 - 书法易
180天离地有多高(简谱)_喜乐赞美主_基督教歌谱大全
bilibili哔哩哔哩新品预售popo系列初音未来无线蓝牙耳机动漫3c周边
凌云创意出品pentawards金奖好日子香烟
日俄为北方四岛争执数百年,它究竟是谁的领土?美国成最大障碍