图知网
搜索
首页
热门推荐
图片分类
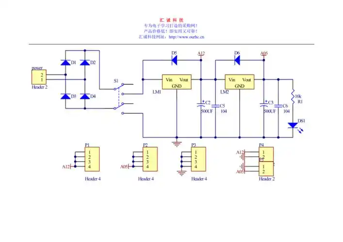
电源模块电路图50种常用经典电路图
下载原图
相关图片
电源模块电路
变压器电源模块原理图
电路和电压输出控制模块相连;所述的dc62dc开关电源控制芯片采用
简易快速充电电源模块电路模块
这是电源模块电路
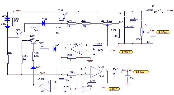
特种单片开关电源模块的电路设计
为你推荐
65岁刘嘉玲近照放出,身穿撞色运动风套装出镜,网友:真不服老_设计_黑
译古 手帐胶带小麻薯系列记装饰素材贴纸彩色人物少女心可爱肉球风小
英国大英博物馆简笔画
j6光学经纬仪读数方法.docx
飒霞浦交警女骑警正式亮相
上海迪士尼乐园:梦幻与科技的完美融合
最吓人恐怖片评选!贞子击败伽椰子
妈妈的吻