图知网
搜索
首页
热门推荐
图片分类
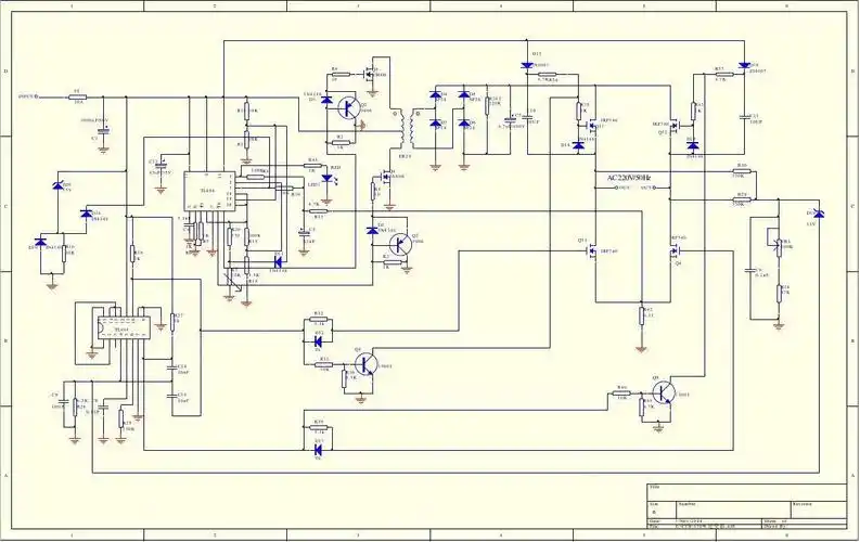
逆变器电路图大全之四可控硅电路
下载原图
相关图片
可控硅逆变器电路图
逆变器仿真电路
简单易制逆变器电路图
500w逆变器的电路图
逆变器电路图
逆变器常见电路图大全
为你推荐
美国地图高清中文版
不过这个台词当场被王俊凯"拦截",因为原版出自《海贼王》——"我是要
海报致敬人民警察节太原公安超燃炫酷海报来袭
《萌鸡小队》角色大揭秘!
萧炎身中的魔毒斑毒性有多强?为何连厄难毒体小医仙都无法解毒?
五年级语文 #手抄报 #时代杰出人物手抄报
【寻找春天】元大都遗址公园海棠花溪
云南食人魔张永明,专挑少年肢解分尸吃的只剩骨头(7)