图知网
搜索
首页
热门推荐
图片分类
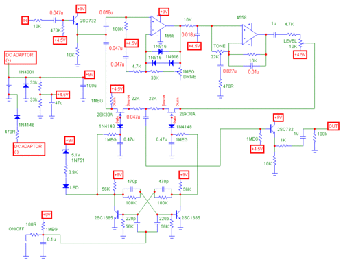
音调板电路图
下载原图
相关图片
这是一个调音板电路分析.求大神帮我找一下分析有没有错.
三段式音调控制器(stk3048)-电路图-aet-中国科技核心期刊-最丰富的
求电子管音调电路图,带高中低音
语音电路
我也发个调音台电路
lm301an构成的音调控制电路图
为你推荐
iphonex壁纸 lv联名壁纸
王俊凯# #tfboys王俊凯# #tfboys# 饭绘图 cr:天蓝色的小鲜蒻
【余非x柳千仁】【李沁x邓伦】我只要爱你多一天
有钱真好整天在群里装逼撩妹我要下地干活了撩妹我要装逼群里下地干活
孟庭苇自出道以来一直保持着清爽的直发形象,而为了在成都演唱
吴奇隆刘诗诗唯美婚纱照高清电脑壁纸
路虎2018款揽胜极光2.0t240ps.#每天推荐好车 # - 抖音
冯媛甄|宅男女神|康熙来了|嫁入豪门_网易订阅