图知网
搜索
首页
热门推荐
图片分类
【碑林教育】疫情难掩明理心,反复实验求真知 - 美篇
下载原图
相关图片
化学原料ppt-化学原料ppt模板下载-觅知网
在大型现代实验室工作的女性和男性科学家.各种货架与烧杯,化学品和不
化学实验 简笔画.🧪🧪 #每日一画 #跟着抖音学画画 # - 抖音
儿童趣味化学实验stem器材箱小学生幼儿园科学小实验套装益智玩具
化学实验7.铁与水蒸气反应
九年三班化学实验课――粗盐提纯 - 美篇
为你推荐
2020微信女生黑白头像大全独一无二 有一种温柔叫独家专属
高清好看的戴帽子女生头像霸气图片
李赫宰
订制 法能《马到成功》/178x95cm/书法文字
祈祷蓝色生死恋主题曲
【贤者之爱】【倪妮x刘诗诗x王俊凯】|| 点击观看母子争爱相杀
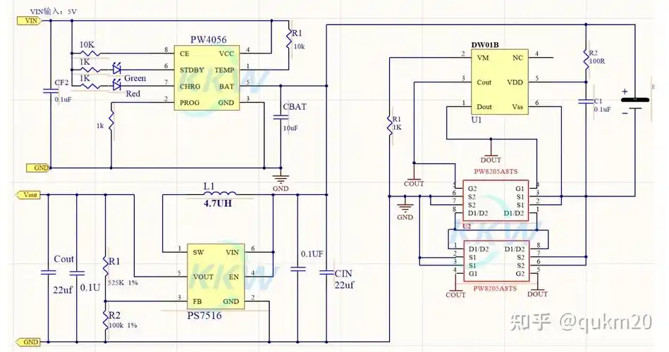
锂电池充电管理芯片,支持多节
戏曲