图知网
搜索
首页
热门推荐
图片分类
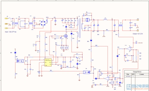
最简单实用的开关电源
下载原图
相关图片
长虹液晶彩色电视gp03开关电源电路原理图2
该机主电源块为f9222l,副电源块为ncp1014,pfc块为5500a,相关电路如图
长虹彩电168p-46tts-00电源板电路图
12v 5v多路输出电源
原理图 主芯片 ncp1251
开关电源电路图讲解!济南磐龙维修
为你推荐
敲个性手机壁纸啊
不仅是电视剧,连同名的歌也成了经典!
淡定·从容·心安之心安
元旦假期的微胖穿搭一米五五
赛默thermoco2 3951细胞培养箱
天宝伏妖录
1946年天津国民身份证#身份证 #天津五大道 #天津大理道 - 抖音
深夜出行的v12的野马.#法拉利 #汽车摄影 #顶级超跑 # - 抖音