图知网
搜索
首页
热门推荐
图片分类
lmd18200接线图和订购信息0105680211引脚to -220封装顶视图订单号lmd
下载原图
相关图片
tda2030中文资料_电路图_引脚图_pdf下载_参数_替代型号
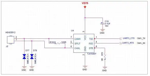
多功能嵌入式车辆行驶监控终端设计
iw4030bn pdf下载_iw4030bn供应商_pdf文件在线浏览
本篇为《周立功tja1020 lin收发器说明书》,主要介绍
迅为imx6ull开发板原理图分析介绍
本篇为《周立功tja1020 lin收发器说明书》,主要介绍
为你推荐
头像卡通女呆萌可爱少女心111张_女生动漫头像_头像屋
林允分享今日份素颜自拍
颈后富贵包抽脂前后图片一对比花多钱能有这成效
可爱女孩减肥立体树脂冰箱贴磁贴家居装饰品冰箱磁性留言贴照片贴
免费矢量 矢量人物 男孩逃跑 关键词: 矢量, 插图, 卡通, 赠品, 字符
创意插画素材分享53马克笔卡通手绘
卡通人脸图标
战神棘龙