图知网
搜索
首页
热门推荐
图片分类
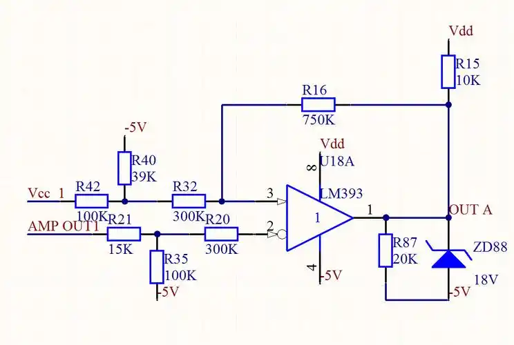
迟滞电压比较器
下载原图
相关图片
运放的电压比较器电路
求计算公式 使用特权 评论回复赏 点赞 相关资料 电压比较器lm311-23
同问哪位大神帮我分析下
电路,但性能较好的比较器比通用运放的开环增益更高,输入失调电压更小
电压比较器电路介绍及其应用
lm358比较器电路图
为你推荐
谁说胖女人穿衣服丑的这几款大码女装显瘦到尖叫让人相见恨晚
二,梁朝伟在电影《美少年之恋》中,吴彦祖和冯德伦的爱情最终没有结果
首先一个是形象气质上,胡冰卿在剧中的装扮造型还是很漂亮的,回忆中
从五彩蝴蝶来看宁波的生物多样性_种类
女星赫本妆pk,赵丽颖清新,刘亦菲呆滞,杨幂最像
黑桃a_纹身图案手稿图片_安然的纹身作品集
可爱的奶牛
redbonegyoshi版本电吉他neosoul