图知网
搜索
首页
热门推荐
图片分类
浅灰 xl 参考参考尺码表
下载原图
相关图片
8xl打底衫尺码推荐表
尺码
xl衣服的尺码对照表比如16080a1658
xl是多大码
该衣服xxl的衣长为69厘米,从以下尺码对照表可知.
卫衣xl码适合多高的
为你推荐
个性十足的冷兵器, 挑战大家的想象力_网易订阅
"hold姐"素颜照曝光 坦言扮丑让自己精神错乱
猛兽战警:霹雳战虎炫酷合体!
创意字体设计
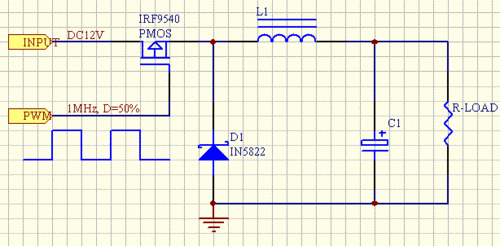
请教这个buck电路中的电感和电容参数怎么确定
狗身上起黑斑是什么原因.该怎么治疗
性感夜店女装夜场夜 店女装褶皱紧身包臀连衣裙2020新款春性感气质
可爱的水滴表情动作免扣元素