图知网
搜索
首页
热门推荐
图片分类
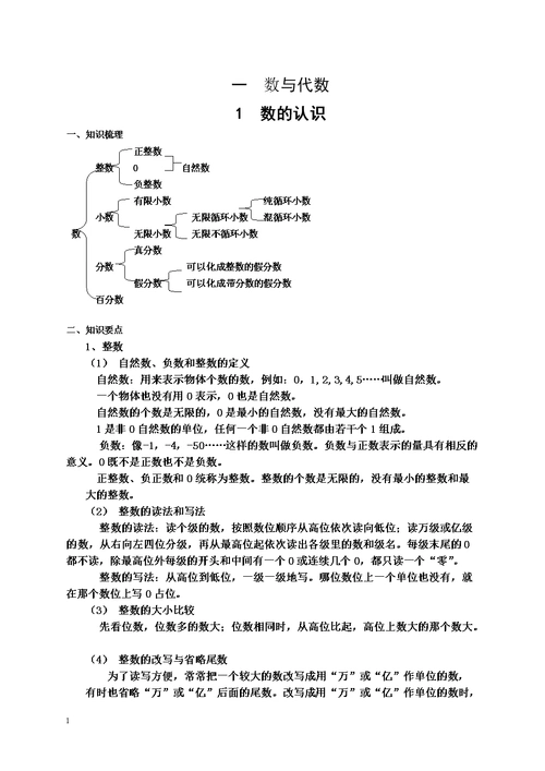
小学数学总复习知识点总结数与代数
下载原图
相关图片
六年级数学复习数与代数1--数的认识知识点.doc
数与代数知识点
数与代数知识点
人教小学数学数与代数知识梳理
人教版四年级下册数学教案101数与代数
小学数学数与代数归类整理.doc
为你推荐
the k2
李兰迪,身穿浅蓝色一字肩长裙,清新自然,甜美可人.#我们都爱聊八卦
まふまふ そらる情头
因为无能为力所以顺其自然因为心无所恃所以随遇而安
4,5#厂房搭钢管架,工人12人
和平精英:两位玩家的id太有趣,匹配同局比拼,上演"相爱相杀"
云智信短信验证码api
国庆节绘画.#祝福我们的祖国繁荣富强 #愿山河无恙人间皆安 - 抖音