图知网
搜索
首页
热门推荐
图片分类
医院员工请假条模板
下载原图
相关图片
2022年住院病人请假条
孕期日记,休假的第1天,距离预产期还有10天.实在坚持不下 - 抖音
请假条模板 内容:请假条模板 格式:word 已设置格式 可直接打印
医院输液请假条.doc
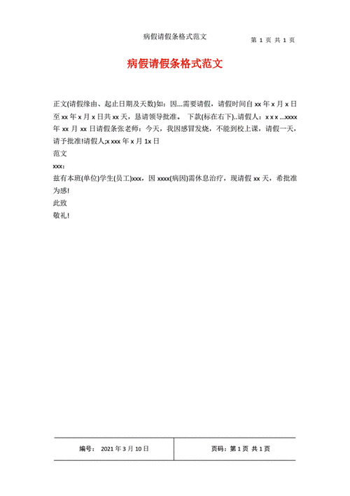
病假请假条格式范文1pdf1页
万能的请假条模板 用这个模板不愁请假了!
为你推荐
『欢乐颂』安迪♀刘涛
冬季童装幸福可爱的小男孩的肖像与秋季叶背景在五颜六色的衣服.
是红色颜色之一,介乎红色和橙色之间.
2023新款保守泡温泉少女初中生连体游泳衣女孩泳衣儿童中大童泳装
壁纸玫瑰,花,盛开高清:宽屏:高清晰度:全屏
代谢助推器 绿茶
好看的背景图 #治愈系壁纸 #古风 #汉服 少年青衫骋江 - 抖音
你留名我设计怎么简单怎么美就怎么写#王娜,你的名字写好了,请惠存