图知网
搜索
首页
热门推荐
图片分类
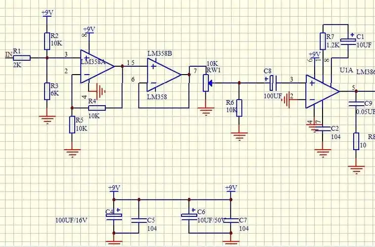
otl功率放大器 18v r1 39k r3 2.
下载原图
相关图片
二,单电源互补对称功率放大器(otl电路)这种电路功率大,效率高,应用
经验心得大家认为otl功放值得做吗谁有好的电路或经验分享一下吧
1000w功率放大器电路原理图
otl功率放大电路
otl功率放大电路
p>功率放大电路是一种以输出较大 a href="#" data-lemmaid="808705"
为你推荐
访谈|杨宏雨:《新青年》起于陈独秀,成于胡适
宜兴站-"前段时间有点事情去了趟宜兴杭州过去挺快."-大众点评移动版
防水补漏胶带强力贴屋顶防漏防水丁基材料彩钢瓦堵漏王楼裂缝止漏
皮肤病银屑病
乙骨忧太ジカ的咒术回战插画图片
杀马特葬爱家族发型非主流
甩刘恺威直言不悔,后遭李泽楷表弟抛弃,廖碧儿宣布恋情却被疑插足上位
波斯灰石材 大理石波斯灰价格 - 天下石仓石材商城 - 建筑石材网