图知网
搜索
首页
热门推荐
图片分类
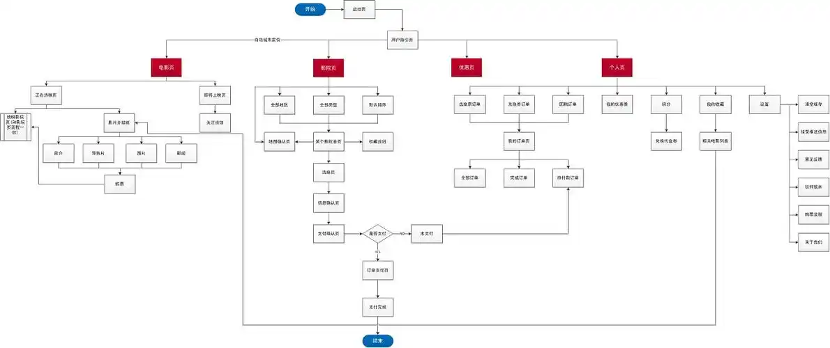
uniapp进行小程序开发之数据交互
下载原图
相关图片
柠檬视界app流程图|ui|交互/ue|cgskin - 原创作品 - 站酷 (zcool)
养号系统app api 后台交互流程图
ipad端动漫app流程图|ui|交互/ue|摄影师郑凯文 - 原创作品 - 站酷
会员app交互流程图
信息架构图-饿了么(-无需求说明)-显示2级结构: 流程图有好几种
app软件流程图
为你推荐
肖战 王一博 - 堆糖,美图壁纸兴趣社区
动画的南天门周围都是空的,神仙非得通过门进 ,周围有结界吗?
歼10c战机交付巴基斯坦!_腾讯视频
景德镇市合燊陶瓷限公司
五月天《t1213121》吉他弹唱谱简版.五月天《t1213 - 抖音
最适合农村的三层别墅
阿拉伯数字39三十九从奶油花的chrysanthe
【转载】丰满圆润的少妇