图知网
搜索
首页
热门推荐
图片分类
【坦克世界】e100 重坦教科书 将军百战死 战士十年归
下载原图
相关图片
坦克世界闪击战e100歼击车五千四百伤翻盘把妹
world of tanks tanks smoke e100 games 3d_graphics wallpapers
坦克世界e100带什么配件-坦克世界大神回答
【坦克世界】精彩集锦:万伤e100
坦克世界e100 6杀万伤_哔哩哔哩_bilibili
九号e100美照
为你推荐
这时,现场观众听到王中军的这番话后的表情——当然是不高兴了!
王力威——肖战的新老板,可以从各种路透图还有活动图都能看见肖战"
春节夜景绝美来袭夜空下的随州竟然这么美
203040的故事
谁有初见的简谱跪求么么哒
纸玫瑰花的折法之折纸玫瑰盒图解教程
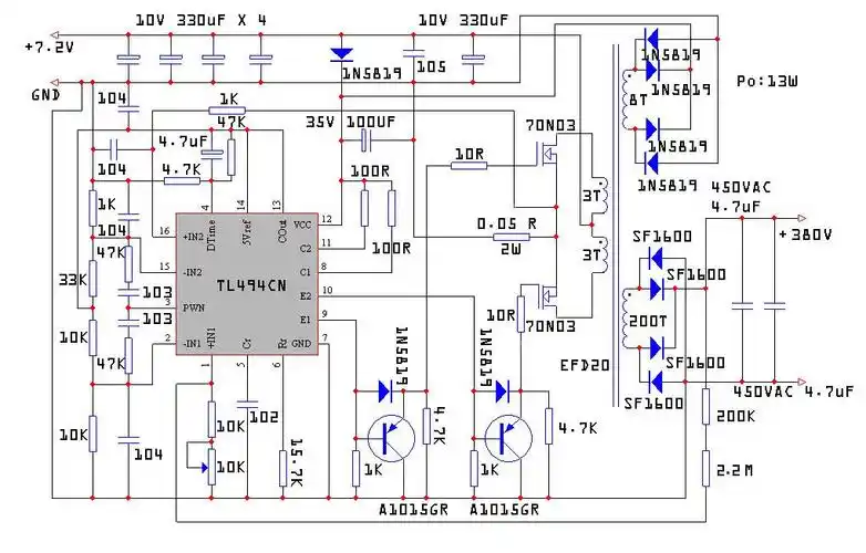
tl494组成的逆变器(7.2v转450v ac)电路图
第七代量子智能健康监测系统 微量元素钙铁锌检测仪健康检测仪