图知网
搜索
首页
热门推荐
图片分类
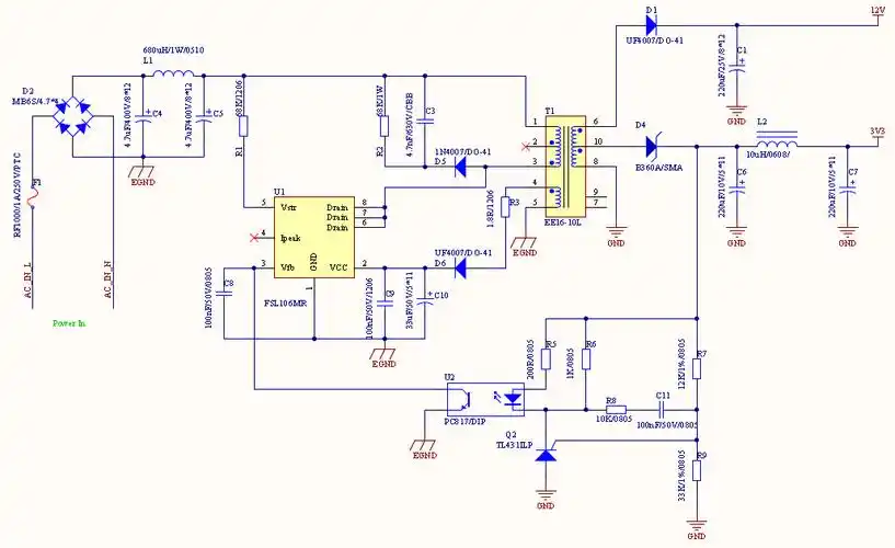
tny278pn 交流/直流转换器21.5w开关电源芯片/高能效离线交换机ic
下载原图
相关图片
电子元器件 集成电路(ic) tny277pn tinyswitch-iii 高效离线式开关
典型dvd开关电源电路
开关电源电路图正负5v输出正负12v输出
双线分音还可以这样玩儿
tny278 279电源芯片工作原理起震条件是什么
我设计的开关电源电路图
为你推荐
孑字的笔顺动画
tvb《苗翠花》:关咏荷满脸的灵动,其他人招架不住
简笔画,大白鹅 简笔画,大白鹅
壁纸背景图小清新壁纸ins潮图赞评论4更多所有评论你也来说些什么吧
"百万里"服务行 | 美洲,徐工装载机追求服务品质的脚步永不停息!
吉利博越专用汽车遮阳帘车遮阳挡防晒隔热遮阳板车窗遮阳侧窗前档
极速飞艇
气得肺炸了图片大全搞笑