图知网
搜索
首页
热门推荐
图片分类
时间耗尽青春 归途不知何方 薛之谦x郭聪明《耗尽》| 每日尤克里里
下载原图
相关图片
郭聪明演艺经历
网红郭聪明:凭一首《98k》火遍全网,却因家族怪病退圈
碰星福利##全世界最好的郭聪明
郭聪明
钟意郭聪明
郭聪明催泪情歌《若当时》全网上线,治愈声线诠释别样浪漫
为你推荐
英文花体字体theuseofpentools
端午节快到了,教你画可爱的小粽子简笔画 画画教程 端午节-母婴亲子
中国印象《谁家的姑娘这么美》9人变队形附分解
【跃进蓝牌,490机器,气刹,有羊笼子,:|阿荣旗工程车/农用车交易市场
海口支队陈群贵副支队长带队参观指导"枫桥式公安派出所"的创建工作
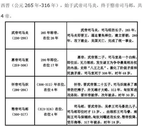
西晋皇帝列表
刘丛丹个人资料年龄,刘从丹(35岁演《大宋宫词》温婉知性)
水煮肉片