图知网
搜索
首页
热门推荐
图片分类
为了提醒自己多喝水
下载原图
相关图片
快把以下4件事养成习惯,帮助增加减肥成功的几率
爱喝水的小王子,儿童卡通简笔画,动漫头像
注意,喝水也有讲究!杭州一女子这样喝水,被送去医院抢救
天热多喝水可爱简笔画34/100 天热多喝水!无事多喝水!
幼儿园喝水步骤图片
再忙也要记得喝水简笔画
为你推荐
萧亚轩加盟华纳音乐 宣布2024年开启全球巡演
动漫手素材
哭唧唧 #委屈巴巴 #阔爱炸了 #表情包#表情 - 抖音
不老女神杨钰莹要结婚了没想到新郎竟是他
安井虾丸5斤实心火锅丸子组合鱼丸麻辣烫关东鱼丸
3层改造区域电工安装灯具
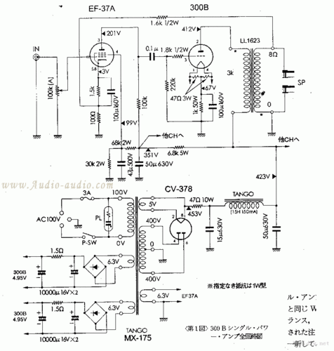
我收集的几张300b单端的电路图请高手评评
学生会社团纳新宣传单海报