图知网
搜索
首页
热门推荐
图片分类
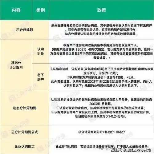
*注:1,认购对象在2021年1月22日(含)后赠与他人的房产,仍计入认购对象
下载原图
相关图片
*注:1,认购对象在2021年1月22日(含)后赠与他人的房产,仍计入认购对象
买房契税的征收标准是多少
成都买房的契税怎么算 成都买房的契税怎么算的
契税法有什么变化?
买家庭二套房契税最少省一半
2021潍坊契税
为你推荐
背影女头_女生头像_我要个性网
莫兰迪高级灰色系家居设计流行色诺莱斯克色卡
地理复习课件:中国的气候答案ppt
小白杨(5)
广宁县林洞大芥菜专业合作社 让"扶楼"品牌扶摇直上
洁柔 手帕纸巾face可湿水面纸古龙水香4层6片便携式小包餐巾纸18包*4
同安名小吃碗仔粿
顶级插画师作品#米山舞 #插画分享 #艺术收藏 - 抖音