图知网
搜索
首页
热门推荐
图片分类
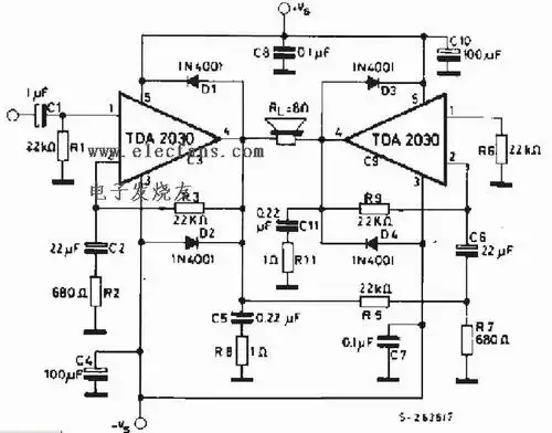
tda2030a 功放板由一个高低音分别控制的衰减式音调控制电路和tda2030
下载原图
相关图片
2030a双声道功放电路图
【电路赏析】低音放大器电路
tda2030功放电路图
tda2030a功放电路
tda2030 btl功放电路图
tda2030音频功放ic电路图
为你推荐
眉毛前面浓后面淡面相_男眉毛淡面相_男生眉毛淡而散面相
2021已经过去了!谢谢家人们一路的支持与陪伴!希望家人们 - 抖音
宫颈炎没有治疗一定会变成宫颈癌吗?癌变前有哪些征兆?
b超检查怀孕50天同卵双胞胎是这样的,孕妈看看你的双胞胎儿吧
深圳宝安机场t2航站楼
春秋学生班服校服制服老式怀旧经典蓝校服活动拍照求婚初中运动服
不处理内口做肛瘘手术图片_有来医生