图知网
搜索
首页
热门推荐
图片分类
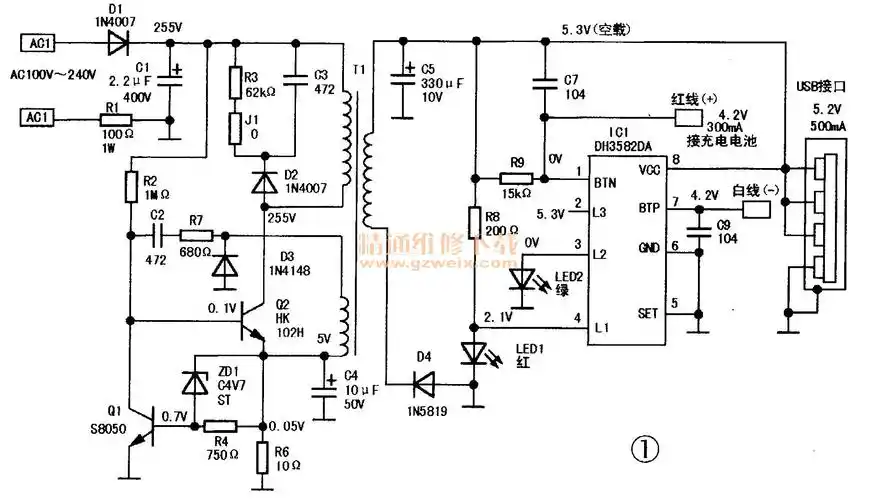
手机充电器的电路图
下载原图
相关图片
开关电源24v电路图 - 2020年最新商品信息聚合专区 - 百度爱采购
领先者万能手机充电器电路实绘图
手机充电器电路图分析
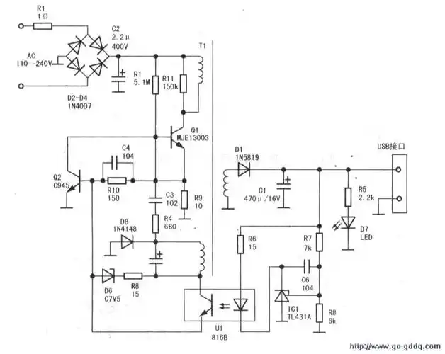
山寨手机电源适配器电路
正负15v2a开关电源电路图
手机万能充电器电路原理图及分析
为你推荐
宋亚轩 #贺峻霖
闺蜜头像霸气超拽高冷 高清好看的两人闺蜜头像霸气超拽图片_闺蜜姐妹
热气球文字电脑桌面壁纸图片
纸尺寸
功夫物种鱼缸造景培训悬浮版山景水草缸开缸步骤
个性船长
供应三本105l超强扭力气动扳手 7200n.m大风炮