图知网
搜索
首页
热门推荐
图片分类
哈尔滨群力音乐公园
下载原图
相关图片
2024哈尔滨音乐公园游玩攻略,.0分钟去往附近的群力音乐.
哈尔滨群力音乐广场雪人广角全景接片
哈尔滨群力音乐广场(二)
哈尔滨群力音乐广场
哈尔滨群力音乐广场外拍(二)
哈尔滨群力音乐广场
为你推荐
直播准备中
把握表现的角度,通过人们耳熟能详的视觉形象为字体的创意表现增添
ziggy stardust坦克背心
韵菲利红边黑丝女士长筒丝袜大腿根腿环女生大腿袜性感诱惑高筒过膝袜
官宣来了宜家长沙商场11月28日开业360vr提前逛
300英雄天降礼包怎么领取天降礼包内容简介
根据著名作家刘慈欣同名科幻小说《三体》改编
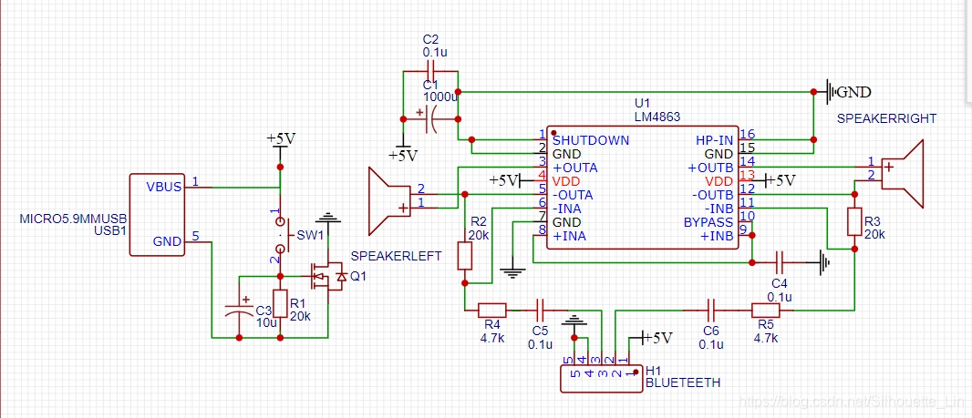
暑假小制作diy蓝牙小音箱