图知网
搜索
首页
热门推荐
图片分类
儿时的乡间美好时光生活插画作者这组作品多数以暖黄色与绿色作为主调
下载原图
相关图片
作文展67暖爬山让生活更美好20年后的家乡67
记录生活,留下美好的瞬间!
风光- 堆糖,美好生活研究所
生活随拍记录美好瞬间 小儿摄影作品集 - 抖音
美好的生活像花一样,在和平幸福的今天,纪念抗美援朝70周年之际,让
生活随拍记录美好瞬间 #这个夏天 #只有照片能记录这份珍贵 - 抖音
为你推荐
【天行九歌】国漫女神紫女
中央电视台综合频道全国24小时播出2004年9月1日
曾红遍全国的摇滚歌手一代人的青春回忆61岁沦落到走穴为生
儒雅动漫古风头像男生仙气图片
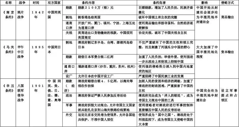
中国近代史上三大不平等条约简表
点击来看ninepercent的合照
恶魔般的恐怖.邪恶的纯粹形式.
二十九中校报126期