图知网
搜索
首页
热门推荐
图片分类
星三角降压起动电路#零基础学电工 #电工知识 #电工
下载原图
相关图片
降压模块电路
降压模块电路
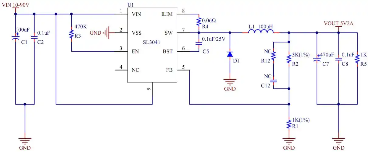
dcdc100v降压恒压icsl3041 替换 lmr16030:高效,稳定,低成本
mp4560dn降压模块
7v锂电池降压3v,2.8v,2.5v,1.8v,1.5v,1
实用电容降压电路
为你推荐
54天的婴儿,今天便便颜色呈绿色.
红衣陈芊芊动漫女生高清头像
15款水果识图卡宝宝早教启蒙宝妈们速藏
哪有免费的f调笛子入门指法?我是初学者,求指导
国风内饰加领先三电 宇通c12e 2024款纯电动大巴来了
简笔画一分钟教你画海狮一学就会系列
宝马x3改装案例分享 简单的原厂升级,在提升外观美观的同时也提升了
白水洋中学文明祭扫寄托相思