图知网
搜索
首页
热门推荐
图片分类
三色灯
下载原图
相关图片
红绿灯三色
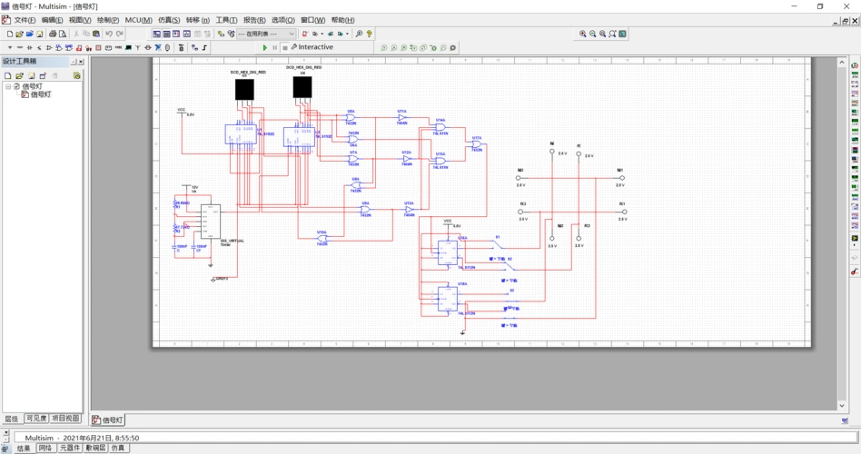
multisim交通灯控制器设计仿真图
multisim交通信号灯简易控制器-我的快乐小窝
【multisim仿真 报告 演示视频】数电课设交通灯multisim仿真设计
雕爷学编程arduino动手做34三色led交通灯模块
multisim的交通信号灯的用了74ls90做主体,然后求大神帮忙改成5s,25s
为你推荐
林允儿成长向如果我们不曾相遇
赵露思在微博上分享自己的美照,和一只超级可爱的猫猫,没想到网友的
《小林家的龙女仆》康娜,小林,托尔,小肥龙可可爱爱,动漫头像
画一些裙子
通辽市第一中学,原创视频
圣西蒙风格的教堂废墟
食欲不振胃酸女孩