Warning: session_start(): open(/tmp/sess_lkijod96jod2nq61va1cphegrh, O_RDWR) failed: No space left on device (28) in /www/wwwroot/www.tuzhiw.com/config.php on line 13

Warning: session_start(): Failed to read session data: files (path: ) in /www/wwwroot/www.tuzhiw.com/config.php on line 13
刘泉义《苗族少女》70x69cm - 图知网

刘泉义《苗族少女》70x69cm

相关图片

为你推荐

王菲年轻时好美太惊艳了

莫西干发型

情人节浪漫攻略,自制烛光晚餐

近期热图,抖音表情包

今天画个侧脸美少女

阿里嘎多,美羊羊桑[滑稽][滑稽][滑稽]#二次元# #喜羊羊与灰太狼

动漫人物这样画是不是很简单呢?有手就行,快来和我一起画

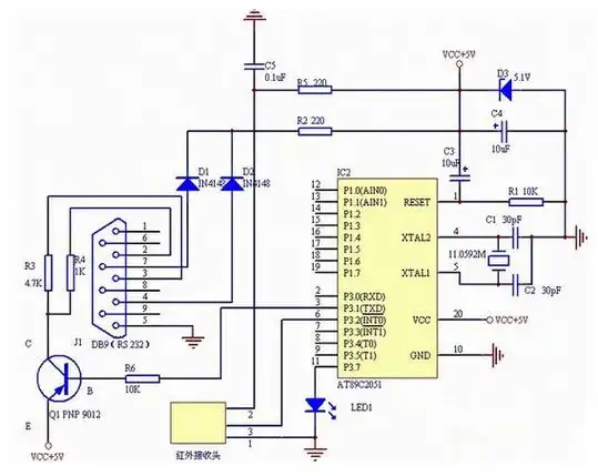
解读at89c2051遥控接收器电路设计原理-文章-课设毕设-通信类 - 畅学


Warning: file_put_contents(/www/wwwroot/www.tuzhiw.com/cache/image/f25e0599706e5bc2a2c7e50a970bd009.html): Failed to open stream: No space left on device in /www/wwwroot/www.tuzhiw.com/config.php on line 196