图知网
搜索
首页
热门推荐
图片分类
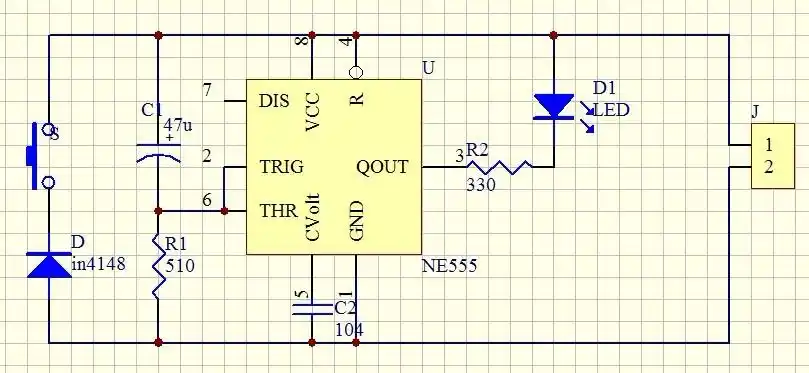
ne555构成的自动延时电路
下载原图
相关图片
ne555延时关灯电路求分析,附图(网上看见的) - 云知
简易长延时电路(ne555)
ne555继电器延时断开电路集
ne555集成电路延时电路的应用
1min延时电路图 555定时器的 简单易懂的
ne555开机延时输出高电平电路图
为你推荐
胡歌搞怪帅气西装写真图片手机壁纸
景甜&张彬彬结婚照(划掉)合照镇楼来自:风筝有风2021-04-04 22:49:46
30秒快速短发半扎发,出游必备哦 假期快到了 快学会几个发型 准备出游
好运发财手机锁屏壁纸.喜庆颜色,中国红手机锁屏壁纸,好运发财 - 抖音
三格,学习 - 堆糖,美图壁纸兴趣社区
库尔勒市融媒体中心我们与党旗合影彰显党员风采
光遇绘画
圆形矢量黑白花纹