图知网
搜索
首页
热门推荐
图片分类
红绿灯_电路
下载原图
相关图片
如图所示的电路盒,面板上有红绿灯各一个,三个拨动开关s1,s2,s3
交通信号灯主要是红,黄,绿灯的亮灭.可以怎样设计它的电路图
300mmled红黄绿满屏交通信号灯
交通红绿灯控制器硬件电路图
数字电路交通信号灯控制电路设计
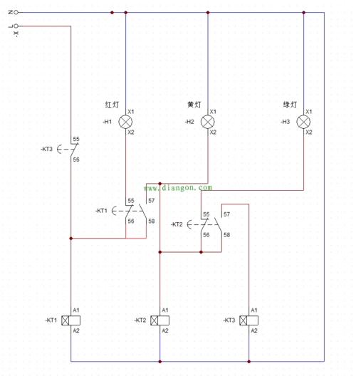
求教时间继电器制作红绿灯电路
为你推荐
世界渔场分布地区,可不仅仅只有四个哦!
gif动图,萌,古风,风景,食物,二次元…… - 堆糖,美图壁纸兴趣社区
卡通主题背景图片
本田雅阁是一款在国内外都有着不错口碑和销量的中型车,作为本田的
现在的一万元在过去值多少钱?
大头照女头 ○氛围感甜妹带冷 ○侵权删
中华中支香烟有几种 中华中支香烟价格_香烟网-健康养生信息网