图知网
搜索
首页
热门推荐
图片分类
公民道德宣传日你知道多少
下载原图
相关图片
【公民道德宣传日】以德 润心_礼仪_骆昊奇_社会
公民道德宣传日丨倡导文明新风践行公民道德
"公民道德宣传日"海报 | 传播文明精神 弘扬道德力量
公民道德宣传日海报
公民道德宣传日——莱州市实验小学三年级(1)中队主题活动
全民道德宣传日简约大气青色动态海报
为你推荐
大蛋糕-欧菲克(开运街店)-美团
第108波纯文字表情包
朋友圈封面背景图生而如风
暗格里的秘密
鱼苗黑鱼活体乌鱼杂交小黑鱼塘养殖养殖鱼鱼缸鱼
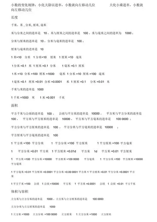
小学数学单位换算进率表
山推"国家宪法日"宣传海报
lets guess!