图知网
搜索
首页
热门推荐
图片分类
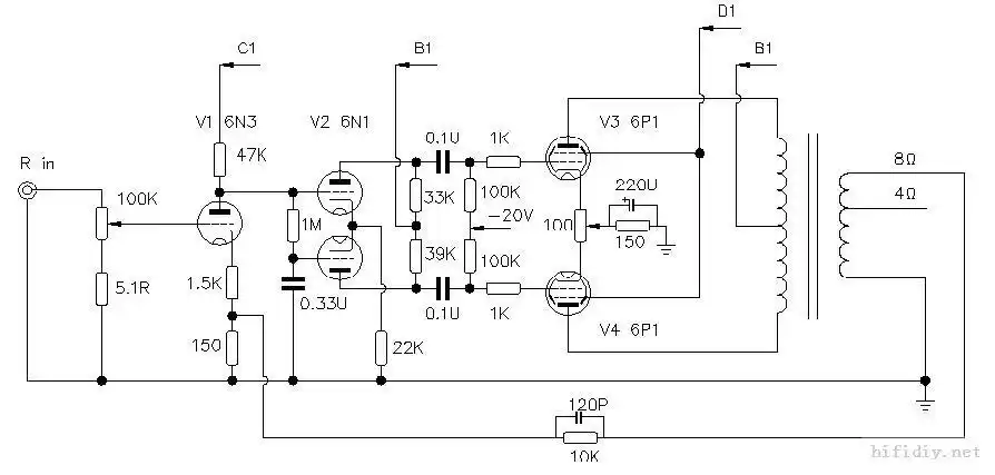
俺的6j1推6p1响了,但是电压有点问题,做过此电路的朋友帮俺分析一下
下载原图
相关图片
我做的6p1推挽功放,给大家看看电路图.
6p1推挽电路装好,试听心里疑问多多
6f1 6p1推挽功放电路
胡子工程的6p1推挽
哪位大虾可以发一张6p1的推挽电路图?
6p1的甲类推挽
为你推荐
王一博 酷盖 q版()
又一波小学生早恋,亮瞎我的眼!
yoshiki紧急手术新闻 170510
中国台湾女歌手孟庭苇出席活动摆拍照,今年53岁的她身材和脚部都保养
阴阳师◇ 夜叉
乌头|是秋日美丽的蓝紫花,也是致命奇毒_腾讯新闻
"妖精"莫文蔚:我要再唱50年!
赞比亚血檀