图知网
搜索
首页
热门推荐
图片分类
陈熙小飞孔旭光知乎小说《你们都是输家》结局免费
下载原图
相关图片
海宁三位95后帅哥美女历时三年完成"小辰光",一听就忘不了_陈熙元
兰花指 - miki-陈熙阿姊 唱吧,玩音乐,就上唱吧!
台湾花花结婚了吗? 和音乐人男友陈熙结婚
恭喜48岁陈熙锋官宣妻子怀孕喜讯迎来最受欢迎的第三者
台湾花花结婚了吗? 和音乐人男友陈熙结婚
简谱:《凤凰花开的路口》 《凤凰花开的路口》是由陈熙作曲,楼南蔚
为你推荐
宝马各车型空调使用大全!
宋雨琦王嘉尔恋爱_黄旭熙_网友_年龄
牧人们大多来自此前经过的那些村庄,从国籍上讲是阿富汗人,从民族上看
是超级好看的粉色系背景图
【编号b012】自强不息厚德载物-微信头像,百家姓氏微信头像,名字壁纸
21世纪各赛季最高产的中场球员:兰帕德数据最佳
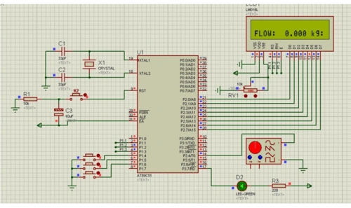
常用芯片引脚图
proteus中常用元件中英文对照表资料免费下载