图知网
搜索
首页
热门推荐
图片分类
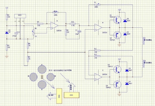
失稳后实现再悬浮的磁悬浮轴承控制系统及其控制方法
下载原图
相关图片
4磁悬浮列车工作原理ppt
磁悬浮列车工作原理 磁悬浮列车利用"同性相斥,异性相吸" 磁悬浮列车
头条问答 - 磁悬浮列车是什么原理?(9个回答)
手把手教你diy磁悬浮详细教程--吊悬式上推式
秒杀全世界高铁我国超导磁悬浮列车时速620km一只手就能推动
5 常导吸引式磁悬浮原理图超导磁斥式(eds)此种形式在车辆底部安装
为你推荐
最后的莫西干人
毕业熊.三部曲的最后一章,太顶辣太顶辣#kanye #侃爷 - 抖音
美国陆军开始装备手持式榴弹发射器
35岁袁娅维太有料,穿全黑短上衣搭修身裙显火辣身材,腰臀比绝了_时尚
李宁篮球鞋男鞋旗舰官网利刃2020新款球鞋实战男士鞋子中帮运动鞋
圣诞双蝴蝶结系法教程
钛桶提炼贵金属煮王水耐酸碱钛煲加厚纯钛板定制钛合金桶
北京的李炯峰——十二届国展!三体同时入展