图知网
搜索
首页
热门推荐
图片分类
政府公文请示写作范文
下载原图
相关图片
行政机关公文写作范文
13种公文写作范例
「办公室的事」公文写作 | 公文写作范文网
【写作】公基公文写作练习题及参考答案解析(6月30日) | 公文写作范文
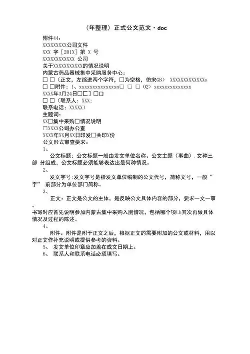
正式公文范文doc
《公文写作》范文示例.doc
为你推荐
抖音最近很火的图片抖音爆火的漂亮小姐姐壁纸
钱币天堂·交易区详情·一线新收 紫砂壶 名家款 伟人肖像壶
沈月珍珠蝴蝶兰妆
海底世界珊瑚热带观赏各种深海海底
千禧吉他谱_徐秉龙_e调六线谱_黑蜘蛛吉他图片谱_木木吉他网
儿童咳嗽高发,需合理用药!(附润肺止咳小零食做法)_呼吸道
二次元精品美图每一张都是壁纸第三期
日服手游推荐kingsraid–王之逆袭