图知网
搜索
首页
热门推荐
图片分类
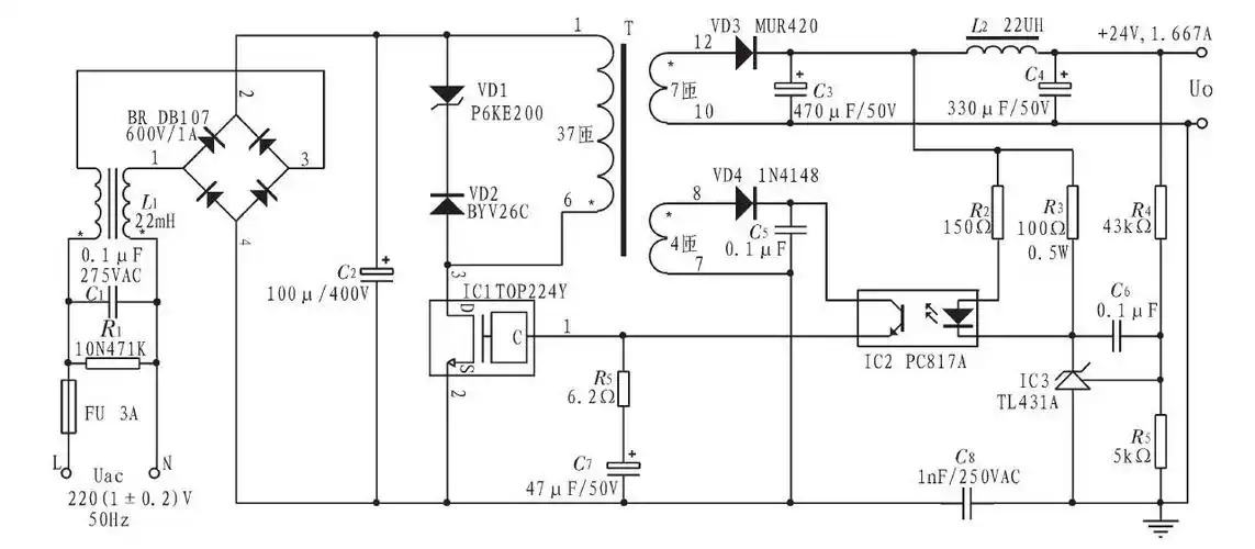
24v350w开关电源电路原理图pcb工程文件uc3843adlm193芯片
下载原图
相关图片
24v146a开关电源的电路图免费下载
谁帮我分析分析这个150w 24v开关电源的原理,为什么会用两个变压器,好
6条原因解释,24v开关电源电路的工作原理_电压
24v/40w电源电路
开关电源电路图
24v开关电源改36v的问题,改不成啊!
为你推荐
微信熊猫头表情包
动漫壁纸|《斗罗大陆双神战双神》国漫男神唐三海神高清壁纸
紧急通知全城寻找代言人5000元现金大奖3万元豪华礼包带回家
刀郎cd正版专辑碟片草原歌曲经典老歌民歌无损车载cd音乐唱片光盘
精 简笔画 开心走着的呱唧猫快乐的kitty猫简笔画开心的小猫简笔画
竹米
新加坡樟宜机场航空乘客量恢复至疫前的近40
德氏&沈阳故宫联名 文创系列轻牛乳冰淇淋巧克力国潮网红雪糕冰棒