图知网
搜索
首页
热门推荐
图片分类
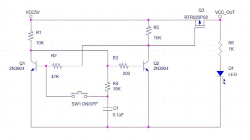
按键控制延时灯数字电路
下载原图
相关图片
轻触开关按键原理图
按键电路.png
信息与通信 双稳态一键开关机 原理很简单,q1,q2组成双稳态电路
声控双稳态电子开关电路
基于cd4013实现的一按键双功能电路详解
双稳态电路原理,设计及应用(按键触发开关)
为你推荐
明代钧瓷青釉红斑碗一件,高7厘米72口径14厘米72底足4.2厘 - 抖音
我的世界#我的世界mod:末影龙变成了一条虫子?
可爱搞怪食物头套女生微信_微信头像_我要个性网
kryber郑秀晶刘逸云有人扒吗
石头 鱼摆摆 木桶=?等你的舌头来解秘.
杨钰莹终于不扮嫩了穿着一条透视连衣裙美得让人忘了年龄
姜华_演员_作品_个人资料_简历_经历_留言 - 酷乐米
灯泡创意简笔画将您带入光明和创意的奇妙世界让生活充满乐趣