图知网
搜索
首页
热门推荐
图片分类
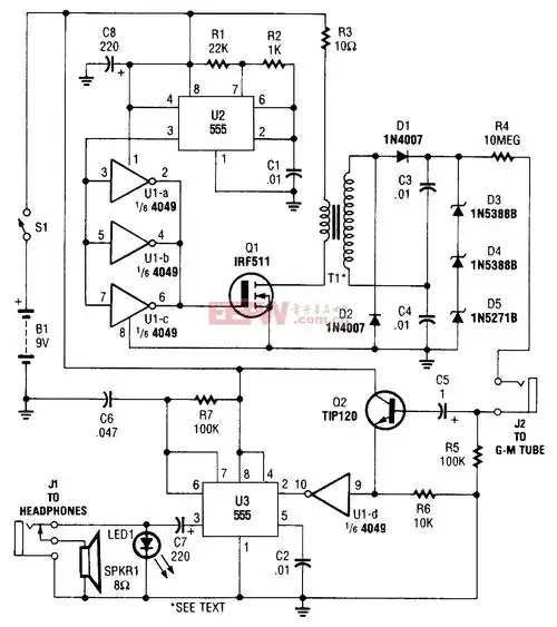
盖革计数器电路图
下载原图
相关图片
盖革计数器(一)-综合电路图-电子产品世界
盖革计数器一
简易计数器电路原理图
diy自制盖革计数器让装修选石材和海淘二手电子时更放心
打算做一个盖革计数器用来测核辐射
请问盖革计数器怎么做
为你推荐
二次元女生头像 异色瞳 粉黑色系 高冷 御姐动漫头像女生冷酷霸气
风间头像可爱风间高清图片大全可爱头像
男式发箍男士发卡潮人头箍男生背头男用波浪黑色铁丝压发防滑1宽波浪
原创谢谢你温暖我定档央八林一李兰迪主演温情剧女友最感人
火旋风字母w
《乘风破浪的姐姐》输给了《创造101》 !这次因为啥?
儿童卧室榻榻米床衣柜一体组合书柜书架定制简约组合电脑桌书桌
祉鹿 黄花梨树苗木海南树苖苗降香黄檀红木 50-60cm两棵【图片 价格