图知网
搜索
首页
热门推荐
图片分类
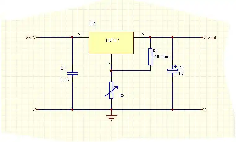
直流稳压电源电路图,tip3055可调电源电路图(str2124稳压电路图) | 五
下载原图
相关图片
自制可调稳压电源_word文档在线阅读与下载_免费文档
做了一个可调直流稳压电源(1.5--30v),现在只能调到15v左右.现在来看
稳压电源-电路图-维库电子市场网
简易可调稳压电源电路图(一)
60v可调线性电源电路图,lm2596s可调电路图-图片大观-奇异网
大电流可调稳压电源 - 电源论坛 单片机论坛
为你推荐
伤心哭泣的女孩
耐磨耐高温pa1010_销售耐磨耐高温pa1010// bk航空
出生在广州的七大香港男星,一人是名门望族
斑带女孩绝不认输
合作共赢.jpg
长乐公主
歌剧《打击侵略者》全剧之第一场 第二曲 (中国人民志愿军战歌)_简谱
幼儿园雪花剪纸图鉴