图知网
搜索
首页
热门推荐
图片分类
气门间隙示意图-康明斯柴油发动机.png
下载原图
相关图片
柴油发电机气门间隙的调整目的步骤及注意事项
气门间隙调整和可变配气相位ppt
西安北方汽修张老师教你,气门间隙的调整方法.你不确定看看吗?
气门间隙过紧导致冬天捏离合滑行时发动机熄火
0016-解析气门间隙作用,对发动机工作影响及液压挺柱的应用
气门间隙的检查和调整ppt
为你推荐
卡通,涂写,尺子,白色背景,矢量,插画
大鱼简谱(歌词)-周深演唱-《大鱼海棠》动画电影印象曲1
德字图片
d800拍人像-相约春天陶然亭公园拍美女(1)
六十岁生日祝福语
day7思维导图破解英语语法74介词
好累
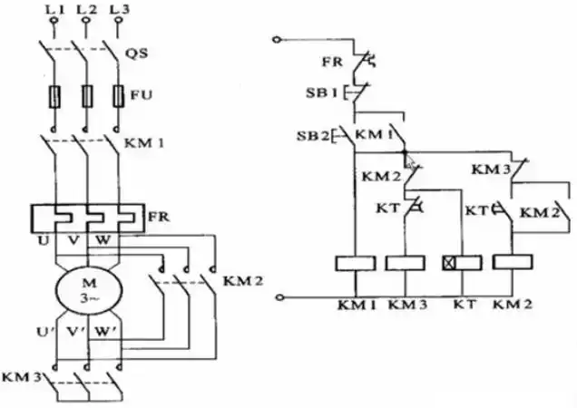
星三角降压启动电路图原理详解3张图简单易懂